首页
关于本所
本所概况
历史沿革
组织架构
企业文化
资质荣誉
所区分布
联系我们
创新开发
开发构架
金属材料
粉体材料
工程陶瓷
高分子材料
减振与支承
上海市工程材料应用与评价重点实验室
上海市消能减震工程技术研究中心
上海3D打印材料工程技术研究中心
科技产业
宝山分所
参控股公司
产品橱窗
减摩耐磨材料
  • 无油润滑PTFE减磨(衬)板
  • 聚脲表面防护材料和技术
  • 核电减摩板系列产品
  • 固体润滑复合涂膜技术
  • 改性增强高分子复合自润滑材料
  • 金属基自润滑减摩合金钢
  • Cu-Ni-Sn系列耐磨铜合金
金属材料
  • 特种金属型材和焊接材料
  • 特种金属铸锻件
  • 本所自主研发的特种金属材料
表面处理
粉末冶金
  • 多孔材料
  • 功能粉体
工程陶瓷
  • 压电陶瓷材料与器件
  • 陶瓷球
  • 精细氧化锆及复相陶瓷系列
高分子及复合材料
  • 导热硅脂
  • 银基真空钎焊膏、粉
  • 元器件
  • 电子胶膜
  • 高频电子材料
  • 密封材料及制品
  • 改性塑料
减振与支承
  • 支座系列产品
  • 阻尼器系列产品
  • 缓冲器产品系列
标准物质
检测仪器
  • 无损检测仪器
3D打印耗材及服务
  • 3D打印金属粉末
  • 3D打印高分子丝材
  • 3D打印服务
  • 3D打印材料与制品相关检测
  • 3D打印制品后处理
检测服务
简介
  • 上海材料研究所检测中心
  • 机械工业无损检测中心
检测内容
  • 化学分析
  • 力学性能
  • 物理金相
  • 标样销售
  • 失效分析
  • 监督检验
检测资质
  • 检测资质
检测仪器
  • 检测仪器
标准物质
  • 标准物质
理化培训
  • 理化培训
无损检测
  • 能力验证
  • 校准
无损培训服务
  • 延期须知
  • 3级培训
  • 3级十年到期培训及考试
行业推广
专业刊物
  • 《机械工程材料》
  • 《理化检验-化学分册》
  • 《理化检验-物理分册》
  • 《无损检测》
  • 《腐蚀与防护》
  • 《电力与能源》
网上投稿
  • 网上投稿
会展服务
  • 中国国际质量控制与测试工业设备展览会(Q.C.CHINA)
学会秘书处
  • 中国机械工程学会材料分会
  • 中国机械工程学会理化检验分会
  • 中国机械工程学会无损检测分会
标委会秘书处
  • 全国无损检测标准化技术委员会
  • 全国焊接标准化技术委员会焊缝试验和检验分技术委员会
  • 全国机械振动、冲击与状态监测标准化技术委员会减振材料及设备分技术委员会
  • 机械工业理化人员技术培训和资格鉴定委员会
  • 机械工业无损检测人员技术资格鉴定委员会
文明创建
创建动态
文化建设
社会责任
志愿服务
市民修身
同创共建
党群工作
主题教育
党建动态
工青妇苑
纪检监察
工作要闻
宣传教育
政策法规
监督举报
招生招聘
研究生教育
专业培训
人才招聘
  • 中
  • EN

产品橱窗

Products Showroom

减摩耐磨材料
  • 无油润滑PTFE减磨(衬)板
  • 聚脲表面防护材料和技术
  • 核电减摩板系列产品
  • 固体润滑复合涂膜技术
  • 改性增强高分子复合自润滑材料
  • 金属基自润滑减摩合金钢
  • Cu-Ni-Sn系列耐磨铜合金
金属材料
  • 特种金属型材和焊接材料
  • 特种金属铸锻件
  • 本所自主研发的特种金属材料
表面处理
粉末冶金
  • 多孔材料
  • 功能粉体
工程陶瓷
  • 压电陶瓷材料与器件
  • 陶瓷球
  • 精细氧化锆及复相陶瓷系列
高分子及复合材料
  • 导热硅脂
  • 银基真空钎焊膏、粉
  • 元器件
  • 电子胶膜
  • 高频电子材料
  • 密封材料及制品
  • 改性塑料
减振与支承
  • 支座系列产品
  • 阻尼器系列产品
  • 缓冲器产品系列
标准物质
检测仪器
  • 无损检测仪器
3D打印耗材及服务
  • 3D打印金属粉末
  • 3D打印高分子丝材
  • 3D打印服务
  • 3D打印材料与制品相关检测
  • 3D打印制品后处理
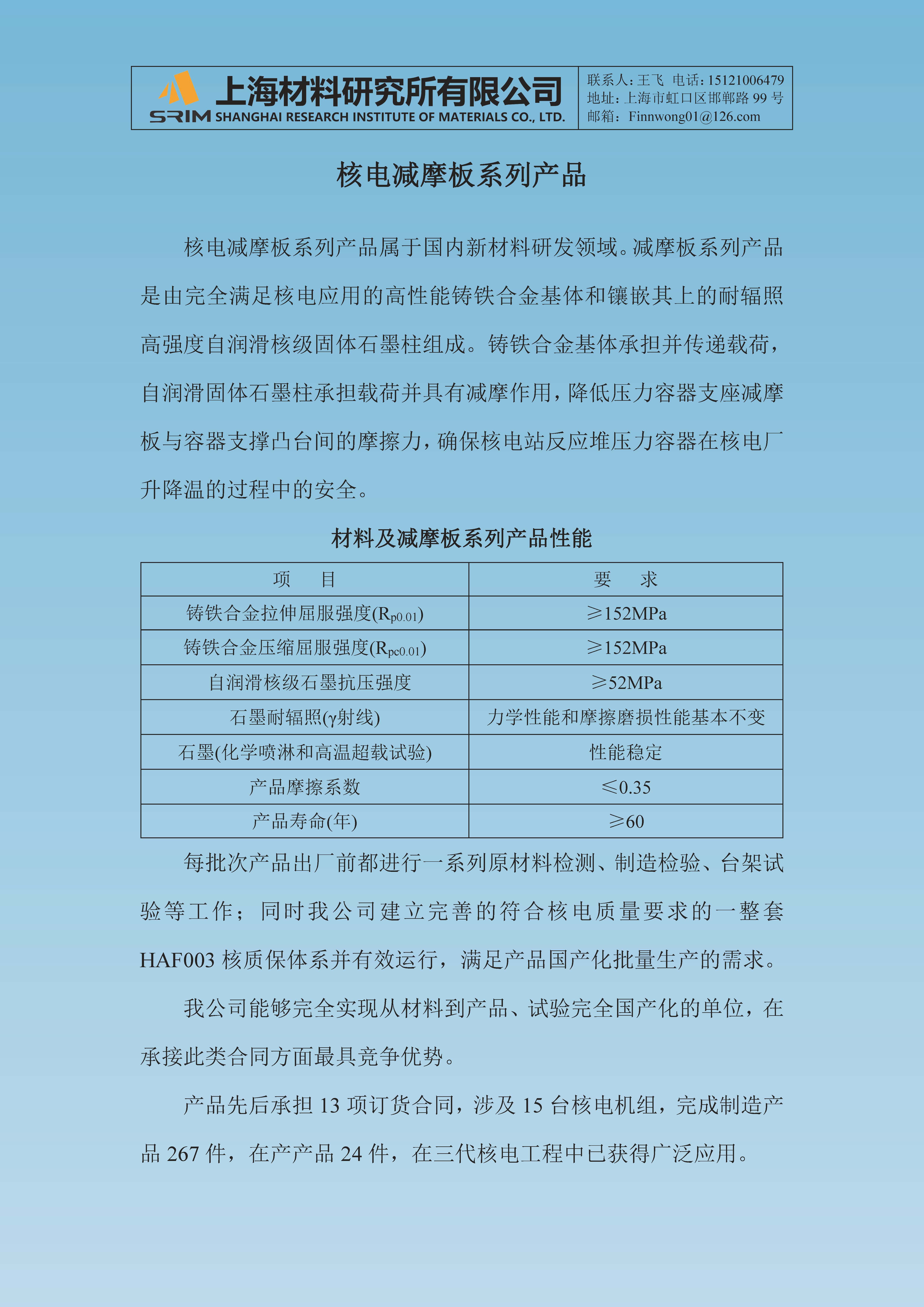
核电减摩板系列产品
首页 减摩耐磨材料核电减摩板系列产品 核电减摩板系列产品

核电减摩板系列产品

  • 分  类:
    减摩耐磨材料 - 核电减摩板系列产品

产品详细

Copyright © 2021上海材料研究所有限公司  沪ICP备17055736号-4
电话:021-65556775
传真:021-65552554
地址:上海市虹口区邯郸路99号
邮编:200437
回到顶部